尊龙凯时·人生就是搏(中国区)官方网站尊龙凯时

  • 产品概述

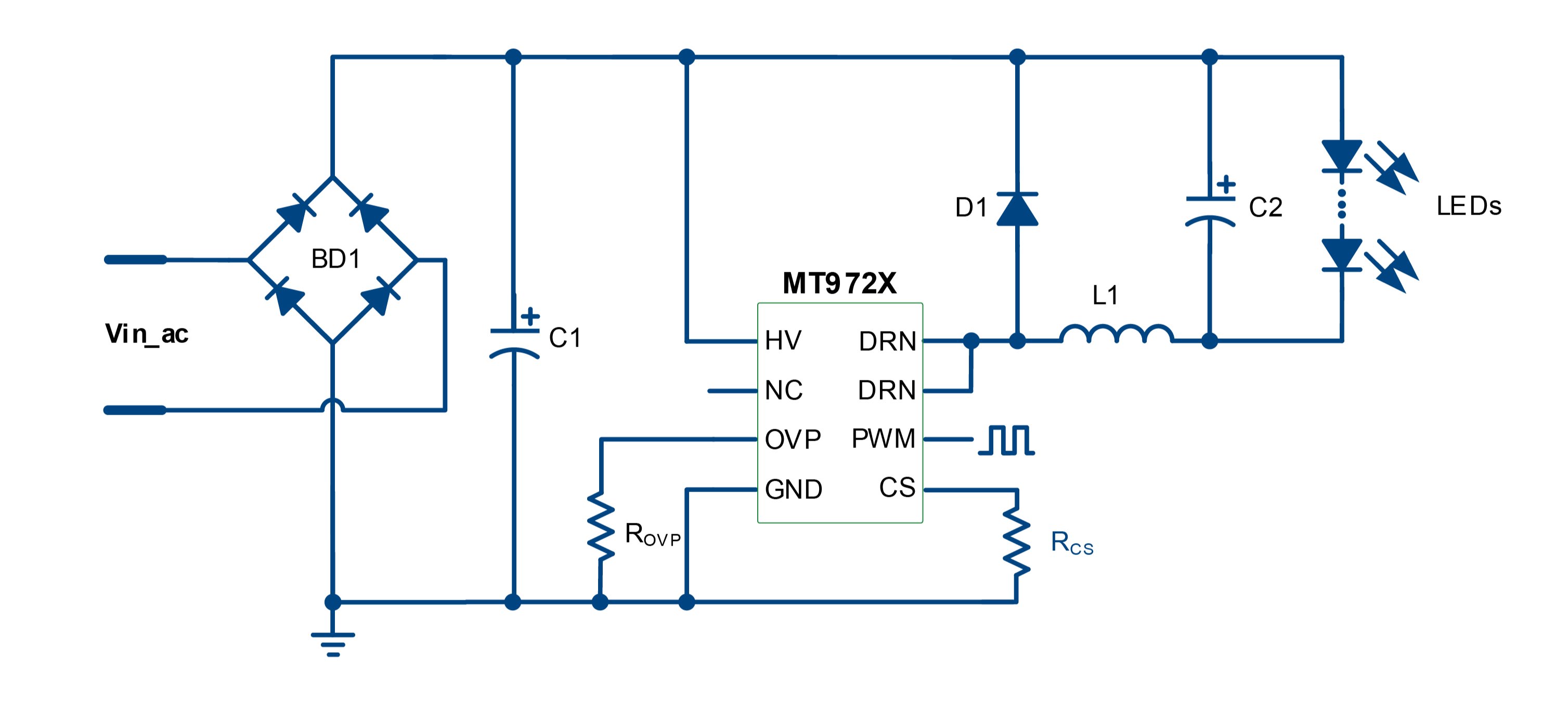
    MT972X 是一款PWM 输入调光的高精度非隔离降压型LED 恒流驱动芯片,全程采用模拟调光控制模式,专门为无频闪无噪声LED 智能照明应用而设计,调光一致性好。 

    MT972X 具有优异的线性调整度和负载调整度,适用于85VAC~270VAC 宽输入电压范围的应用。 

    MT972X 内置高精度电流采样电路,可实现高精度LED 恒流输出。 

    MT972X 集成高压启动电路和500V 功率MOS, 无需VCC 电容和启动电阻,精简了外围电路,极大的降低了系统成本。 

    MT972X 内部集成了多重的保护功能,比如逐周期过流保护(OCP)、输出过压保护(OVP)、过温调节(OTR)、CS 采样电阻短路保护、输出开路和短路保护等,提高了产品的可靠性。 

  • 产品特性
    • 内部集成500V MOS管 

    • 全程采用模拟调光控制模式无频闪 

    • 支持1%~100%PWM调光 

    • 无需启动电阻以及VCC电容 

    • ±5%恒流精度 

    • 优异的线性调整度和负载调整率 

    • 过温调节 

    • SOP8、DIP7封装 

典型应用
  • LED 球泡灯

  • LED 吸顶灯

  • 其它LED 照明

  • 972X.jpg
尊龙凯时