尊龙凯时·人生就是搏(中国区)官方网站尊龙凯时

  • 产品概述

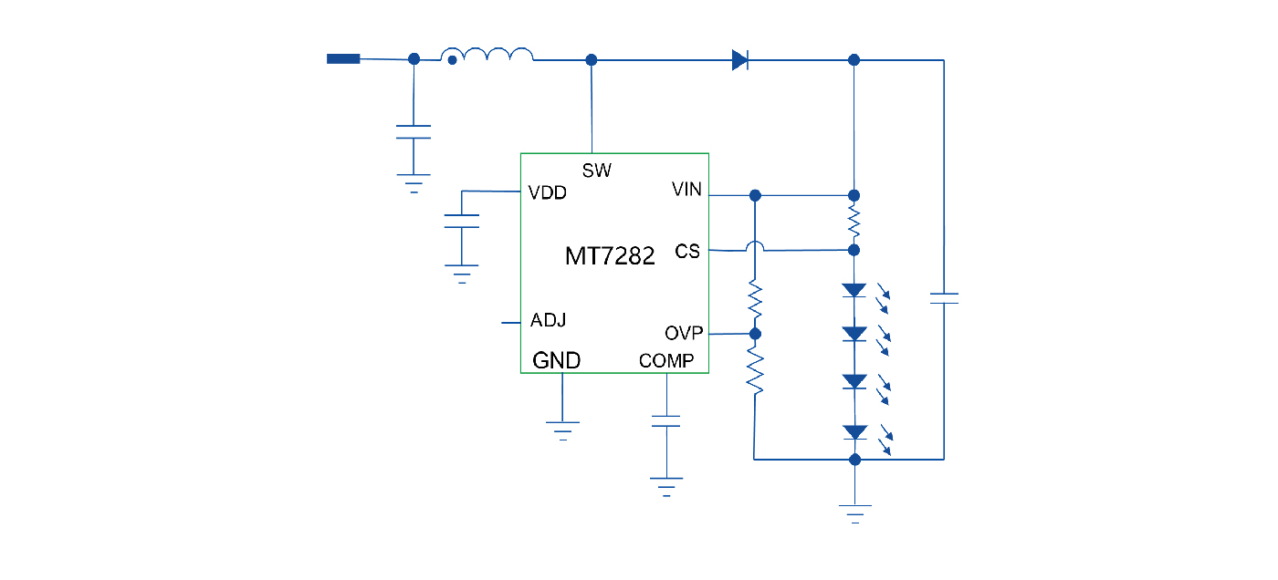
    MT7282是一款2.5V~40V宽输入范围,白光LED恒流驱动芯片,MT7282可设置为降压,升压和升降压型拓扑结构。可在AC12V/DC12V的输入电压下达到10W的驱动能力。

    MT7282采用固定工作频率,电流模式来调节LED电流,系统瞬态响应快,环路稳定,设计简单。

    MT7282采用高位电流检测技术,可以通过外部电阻设置LED的平均工作电流。200mV的低基准电压有效地降低了功率损耗,提高了效率。350kHz固定工作频率最大限度的减少了外部电感,输入与输出电容。

    MT7282通过单个控制引脚支持PWM调光和模拟调光。

    芯片内部包括过压保护(OVP)、过流保护(OCP)和过温保护(OTP)等保护机制,以确保系统安全可靠地工作。

  • 产品特性
    • 输入电压范围:2.5V~40V

    • 高达95%的效率

    • 逐周期过流保护

    • 内置0.2Ω功率MOS管

    • 支持升压,升降压,降压的拓扑结构

    • LED过温保护

    • 采用低等效串联电阻(ESR)陶瓷电容即可保证系统稳定

    • 过温保护和过压保护

    • 过压保护外部可调节

    • 固定350kHz工作频率

    • 降低EMI的抖频技术

    • 低反馈电压:200mV

    • 可调节的软启动机制

    • 支持模拟调光和高达10kHz的PWM调光

    • ESOP8封装

典型应用
  • 车用日行灯和船舶照明

  • 高功率LED照明驱动

  • LED手电筒

  • 低压LED照明

  • 景观照明、台灯及室内照明、MR16射灯

  • LED背光照

  • dianlutu1400636pxMT7282.jpg
尊龙凯时